问
西门子WM1078XS洗衣机自检程序进入方式及异常现象处理
提问人:维修师傅
时间:2026-01-13
答
已有回答1条
温馨提示:产品出现问题请优先拨打购买时保修卡上的电话。

西门子WM1078XS洗衣机自检程序进入方式及异常现象处理:400-8709-330
西门子WM1078XS洗衣机自检程序进入方式
![]() |
1、调节程序到停止的位置; 2、同时按下“开始”键至少按3秒; 3、旋转程序到“化纤冷洗”的位置; 4、“漂洗”和“结束”灯亮; 5、双手离开按钮、旋钮; 6、然后通过程序旋钮选择不同的程序位置,通过按下“开始”键,对每一个单个部件进行检测。 |
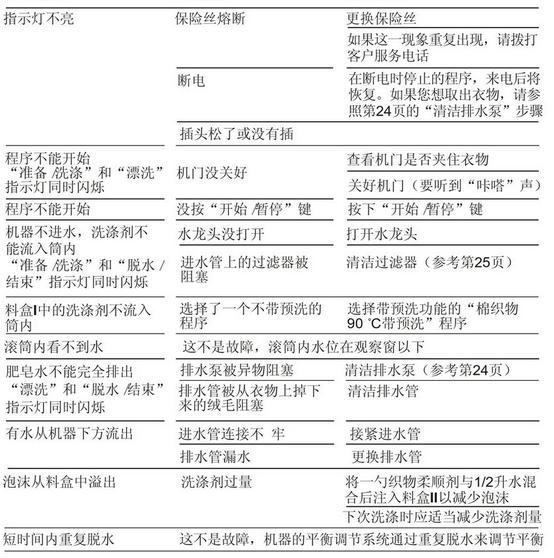
西门子WM1078XS洗衣机异常现象处理



- 上一篇:已经是第一篇了
- 下一篇:已经是最后一篇了
西门子洗衣机维修方法
- 西门子洗衣机维修常见故障
- 西门子洗衣机维修维修方案
-
- 同城上门家庭维修品牌
-
- 空调维修
- 三星智能锁服务热线
- 美的空调维修
- 大金空调维修
- 三洋空调维修
- 奥克斯空调维修
- 松下空调维修
- 志高空调维修
- TCL空调维修
- 科龙空调维修
- 春兰空调维修
- 富士通空调维修
- 格兰仕空调维修
- 日立空调维修
- 约克空调维修
- 东芝空调维修
- 特灵空调维修
- 三菱空调维修
- 小米空调维修
- 伊莱克斯空调维修
- 惠而浦空调维修
- 开利空调维修
- LG空调维修
- 扬子空调维修
- 三洋空调维修
- 新科空调维修
- 三星空调维修
- 长虹空调维修
- 海信空调维修
- 麦克维尔空调维修
- 澳柯玛空调维修
- 华凌空调维修
- 月兔空调维修
- 夏普空调维修
- 康佳空调维修
- 创维空调维修
- 盾安空调维修
- 天加空调维修
- 远大空调维修
- 施诺空调维修
- 三洋空调维修
- 小天鹅空调维修
- 西门子空调维修
- 三洋空调维修
- MBO空调维修
- 小超人空调维修
- 欧科空调维修
- 申花空调维修
- 顿汉布什空调维修
- 双菱空调维修
- 冰箱维修
- 博世冰箱维修
- 三星冰箱维修
- 海尔冰箱维修
- 容声冰箱维修
- 西门子冰箱维修
- 新飞冰箱维修
- 美菱冰箱维修
- 美的冰箱维修
- 海信冰箱维修
- LG冰箱维修
- 松下冰箱维修
- 卡萨帝冰箱维修
- TCL冰箱维修
- 奥马冰箱维修
- 澳柯玛冰箱维修
- 伊莱克斯冰箱维修
- 晶弘冰箱维修
- 上菱冰箱维修
- 星星冰箱维修
- 惠而浦冰箱维修
- 东芝冰箱维修
- 云米冰箱维修
- 奥克斯冰箱维修
- 夏普冰箱维修
- 日立冰箱维修
- 熊猫冰箱维修
- 格兰仕冰箱维修
- 帝度冰箱维修
- 康佳冰箱维修
- 统帅冰箱维修
- 创维冰箱维修
- 荣事达冰箱维修
- 志高冰箱维修
- 雅典娜冰箱维修
- 雪花冰箱维修
- 华凌冰箱维修
- 小天鹅冰箱维修
- 苏宁极物冰箱维修
- 国美电器冰箱维修
- 利勃海尔冰箱维修
- 韩国现代冰箱维修
- 斯麦格冰箱维修
- 冰熊冰箱维修
- AEG冰箱维修
- 双鹿冰箱维修
- 哈士奇冰箱维修
- 韩电冰箱维修
- 小鸭牌冰箱维修
- 长虹冰箱维修
- 金松冰箱维修
- 金帅冰箱维修
- 申花冰箱维修
- 茉蒂兰冰箱维修
- ASKO冰箱维修
- 樱花冰箱维修
- 倍科冰箱维修
- 弥特斯冰箱维修
- 索伊冰箱维修
- 智谛冰箱维修
- ASIKEE冰箱维修
- 华日冰箱维修
- 惠康冰箱维修
- VKE冰箱维修
- 达米尼冰箱维修
- MiniJ冰箱维修
- 海浪冰箱维修
- 东宝冰箱维修
- 威力冰箱维修
- 喜力冰箱维修
- 东洋冰箱维修
- 华意冰箱维修
- 乐易买冰箱维修
- 多方达冰箱维修
- 辰佳冰箱维修
- 优诺冰箱维修
- 海普冰箱维修
- 尊贵冰箱维修
- 万宝冰箱维修
- 奥达信冰箱维修
- HCK冰箱维修
- 欧立冰箱维修
- 西泠冰箱维修
- 德姆勒冰箱维修
- 德努希冰箱维修
- 恺威尼尔森冰箱维修
- 大宇冰箱维修
- 先科冰箱维修
- 长城冰箱维修
- DIMCHAE冰箱维修
- 夏新冰箱维修
- 風華冰箱维修
- 沃科冰箱维修
- 妃仕顿冰箱维修
- 新力冰箱维修
- 航天王子冰箱维修
- CHEF冰箱维修
- 音贝尔冰箱维修
- 雪咖冰箱维修
- 古桥冰箱维修
- 米沙熊冰箱维修
- 德洛普冰箱维修
- 小咖冰箱维修
- 斐锐冰箱维修
- 海曼冰箱维修
- 冰松冰箱维修
- 丹麦诗凯冰箱维修
- 宝帕尼冰箱维修
- 今尚冰箱维修
- ASCOLI冰箱维修
- 内芙冰箱维修
- 富信冰箱维修
- 韩上冰箱维修
- 香雪海冰箱维修
- 日普冰箱维修
- 七星冰箱维修
- 西屋电气冰箱维修
- 华生冰箱维修
- 卡迪冰箱维修
- 浪木冰箱维修
- 奇声冰箱维修
- 穗凌冰箱维修
- 沃牧冰箱维修
- 奥特斯冰箱维修
- 扬佳冰箱维修
- 远东时代冰箱维修
- 航天民生冰箱维修
- 航天电器冰箱维修
- HNBX冰箱维修
- 北极熊冰箱维修
- daogrs冰箱维修
- FRILEC冰箱维修
- 帕琪丝冰箱维修
- 欧品冰箱维修
- 美诺冰箱维修
- 热水器维修
- 能率热水器维修
- 威能热水器维修
- 华帝热水器维修
- 林内热水器维修
- 海尔热水器维修
- 樱花热水器维修
- 美的热水器维修
- 前锋热水器维修
- 万家乐热水器维修
- 万和热水器维修
- 百乐满热水器维修
- 阿里斯顿热水器维修
- 奥特朗热水器维修
- 博世热水器维修
- 统帅热水器维修
- 帅康热水器维修
- 阿诗丹顿热水器维修
- 西门子热水器维修
- 方太热水器维修
- 皇明热水器维修
- 四季沐歌热水器维修
- 光芒热水器维修
- 艾谱保险柜全国维修
- TCL热水器维修
- 汉诺威热水器维修
- 帅康热水器维修
- 志高热水器维修
- 海信热水器维修
- 清华阳光热水器维修
- 德恩特热水器维修
- 格兰仕热水器维修
- 康宝热水器维修
- 格林姆斯热水器维修
- 圣洛威热水器维修
- 哈博热水器维修
- 皮阿诺热水器维修
- 迅达热水器维修
- 太阳雨热水器维修
- 德而乐施热水器维修
- 芬尼热水器维修
- 纽恩泰热水器维修
- 神州热水器维修
- 法罗力热水器维修
- 欧意热水器维修
- 大拇指热水器维修
- 现代热水器维修
- 万喜热水器维修
- 菲斯曼热水器维修
- 松下热水器维修
- 老板热水器维修
- 哈佛热水器维修
- 比力奇热水器维修
- 年代热水器维修
- 卡萨帝热水器维修
- 皇冠热水器维修
- 创尔特热水器维修
- 百得热水器维修
- 樱雪热水器维修
- 布歌热水器维修
- 德尔顿热水器维修
- 千禧热水器维修
- 春泉热水器维修
- 佳源热水器维修
- 昌尔特热水器维修
- 奥普热水器维修
- 清华洁能热水器维修
- 碧涞热水器维修
- 汗血宝马热水器维修
- 太阳能热水器维修
- 空气能热水器维修
- 美菱热水器维修
- 沐克热水器维修
- 润臣热水器维修
- 迈达斯热水器维修
- 澳柯玛热水器维修
- 斯特热水器维修
- 多田热水器维修
- 洗衣机维修
- 西门子洗衣机维修
- 松下洗衣机维修
- 海尔洗衣机维修
- LG洗衣机维修
- 小天鹅洗衣机维修
- 三洋洗衣机维修
- 博世洗衣机维修
- 三星洗衣机维修
- 美的洗衣机维修
- 卡萨帝洗衣机维修
- 惠而浦洗衣机维修
- 小鸭洗衣机维修
- 海信洗衣机维修
- 荣事达洗衣机维修
- TCL洗衣机维修
- 统帅洗衣机维修
- 伊莱克斯洗衣机维修
- 威力洗衣机维修
- 创维洗衣机维修
- 志高洗衣机维修
- 澳柯玛洗衣机维修
- 美菱洗衣机维修
- 康佳洗衣机维修
- 格兰仕洗衣机维修
- 帝度洗衣机维修
- 申花洗衣机维修
- 金羚洗衣机维修
- 吉德洗衣机维修
- 日普洗衣机维修
- 东芝洗衣机维修
- 日立洗衣机维修
- 大宇洗衣机维修
- 倍科洗衣机维修
- 奥克斯洗衣机维修
- 美诺洗衣机维修
- 扬子洗衣机维修
- 樱花洗衣机维修
- 新飞洗衣机维修
- 夏普洗衣机维修
- 抽油烟机维修
- 方太抽油烟机维修
- 老板抽油烟机维修
- 华帝抽油烟机维修
- 万和抽油烟机维修
- 帅康抽油烟机维修
- 美的抽油烟机维修
- 林内抽油烟机维修
- 海尔抽油烟机维修
- 西门子抽油烟机维修
- 统帅抽油烟机维修
- 康宝抽油烟机维修
- 德意抽油烟机维修
- 樱花抽油烟机维修
- 万家乐抽油烟机维修
- 樱雪抽油烟机维修
- 苏泊尔抽油烟机维修
- 火王抽油烟机维修
- 迅达抽油烟机维修
- 欧派抽油烟机维修
- 卡萨帝抽油烟机维修
- 名气抽油烟机维修
- 博世抽油烟机维修
- 前锋抽油烟机维修
- TCL抽油烟机维修
- 能率抽油烟机维修
- 格兰仕抽油烟机维修
- 创维抽油烟机维修
- 奥克斯抽油烟机维修
- 巧太太抽油烟机维修
- 好太太抽油烟机维修
- 奥力抽油烟机维修
- 百得抽油烟机维修
- 森太抽油烟机维修
- 亿田抽油烟机维修
- 长虹抽油烟机维修
- 伊莱克斯抽油烟机维修
- 半球抽油烟机维修
- 红日抽油烟机维修
- 港华紫荆抽油烟机维修
- 容声抽油烟机维修
- 松下抽油烟机维修
- 优盟抽油烟机维修
- 恩科抽油烟机维修
- 米技抽油烟机维修
- 荣星抽油烟机维修
- 康佳抽油烟机维修
- 博享抽油烟机维修
- 米家抽油烟机维修
- 四季沐歌抽油烟机维修
- 真情抽油烟机维修
- 华凌抽油烟机维修
- 先科抽油烟机维修
- 亲尔抽油烟机维修
- 普西欧抽油烟机维修
- 奇雪抽油烟机维修
- 华太抽油烟机维修
- 万宝抽油烟机维修
- 欧万家抽油烟机维修
- 万田抽油烟机维修
- 科恩抽油烟机维修
- 方帅抽油烟机维修
- 茉蒂兰抽油烟机维修
- 蓝檬抽油烟机维修
- 欢呼好太太抽油烟机维修
- 爱贝尔抽油烟机维修
- 欧行抽油烟机维修
- 优迅抽油烟机维修
- 班力抽油烟机维修
- 尊威抽油烟机维修
- 樱智抽油烟机维修
- 巧妙抽油烟机维修
- 华生抽油烟机维修
- 法帝驰抽油烟机维修
- 荣兴抽油烟机维修
- 旺太抽油烟机维修
- 万喜抽油烟机维修
- ASCOLI抽油烟机维修
- 丹麦诗凯抽油烟机维修
- 林阳抽油烟机维修
- 櫻和抽油烟机维修
- 壁挂炉维修
- 威能壁挂炉维修
- 博世壁挂炉维修
- 菲斯曼壁挂炉维修
- 八喜壁挂炉维修
- 林内壁挂炉维修
- 贝雷塔壁挂炉维修
- 斯密壁挂炉维修
- 小松鼠壁挂炉维修
- 依玛壁挂炉维修
- 法罗力壁挂炉维修
- 戴纳斯帝壁挂炉维修
- 史麦斯壁挂炉维修
- 威能锅炉维修
- 海尔壁挂炉维修
- 万家乐壁挂炉维修
- 阿里斯顿壁挂炉维修
- 万和壁挂炉维修
- 伯爵壁挂炉维修
- 能率壁挂炉维修
- 法格壁挂炉维修
- 大成壁挂炉维修
- 卡洛力壁挂炉维修
- 庆东壁挂炉维修
- 厦贝壁挂炉维修
- 华帝壁挂炉维修
- 瑞能壁挂炉维修
- 樱雪壁挂炉维修
- 半球壁挂炉维修
- 欧尼卡壁挂炉维修
- 倍他暖壁挂炉维修
- 德地氏壁挂炉维修
- 诺科壁挂炉维修
- 成发炬宝壁挂炉维修
- 瑞马壁挂炉维修
- 雅克菲壁挂炉维修
- 落卡壁挂炉维修
- 威玛壁挂炉维修
- 曼瑞德壁挂炉维修
- 沃尔夫壁挂炉维修
- 喜德瑞壁挂炉维修
- 小沃壁挂炉维修
- 凯斯顿壁挂炉维修
- 羽顺壁挂炉维修
- 温尔泰壁挂炉维修
- 邦成壁挂炉维修
- 博诺安壁挂炉维修
- 冈底斯壁挂炉维修
- 瑰嘟啦咪壁挂炉维修
- 海顿壁挂炉维修
- 国森壁挂炉维修
- 沃乐夫壁挂炉维修
- 翰莎壁挂炉维修
- 欧德宝壁挂炉维修
- 菲斯顿壁挂炉维修
- 德意玛壁挂炉维修
- 比易安壁挂炉维修
- 瑞帝安壁挂炉维修
- 意乐壁挂炉维修
- 沃克拉壁挂炉维修
- 纳碧安壁挂炉维修
- 海歌壁挂炉维修
- 沃喜壁挂炉维修
- 佑玛壁挂炉维修
- 力科壁挂炉维修
- 夏贝壁挂炉维修
- 申花壁挂炉维修
- 威特尼壁挂炉维修
- 浦杉壁挂炉维修
- 意特尔曼壁挂炉维修
- 帝马壁挂炉维修
- 海韵欧德宝壁挂炉维修
- 艾瑞科壁挂炉维修
- 创尔特壁挂炉维修
- 固科壁挂炉维修
- 圣都阳光壁挂炉维修
- 贝姆壁挂炉维修
- 盛凯壁挂炉维修
- 罗密欧壁挂炉维修
- 东原壁挂炉维修
- 帅康壁挂炉维修
- 巴洛特壁挂炉维修
- 贝斯特壁挂炉维修
- 德国库恩壁挂炉维修
- 希尔博壁挂炉维修
- 奥莱斯壁挂炉维修
- 赫斯曼壁挂炉维修
- 新飞壁挂炉维修
- 欧能壁挂炉维修
- 朗利卡壁挂炉维修
- ROC壁挂炉维修
- 万宝壁挂炉维修
- 长虹壁挂炉维修
- 火王壁挂炉维修
- 格洛尼壁挂炉维修
- 艾瑞卡壁挂炉维修
- 科萨壁挂炉维修
- 波伦斯壁挂炉维修
- 森比亚壁挂炉维修
- 格美淇壁挂炉维修
- 凯迪啦咪壁挂炉维修
- 赛维达壁挂炉维修
- 巴特利壁挂炉维修
- 奥特朗壁挂炉维修
- 舒蜜家壁挂炉维修
- 乐天壁挂炉维修
- 海逸壁挂炉维修
- 利雅路壁挂炉维修
- 海亿客壁挂炉维修
- 玛尔卡壁挂炉维修
- 百得壁挂炉维修
- 清华阳光壁挂炉维修
- 沃尔堡壁挂炉维修
- 景鸿壁挂炉维修
- 艾诺基壁挂炉维修
- 迪能壁挂炉维修
- 庆东纳碧安壁挂炉维修
- 冀能壁挂炉维修
- 韩锐壁挂炉维修
- 凯姆壁挂炉维修
- 天亿源壁挂炉维修
- 博世热力壁挂炉维修
- 前锋壁挂炉维修
- 威廉斯壁挂炉维修
- 卡菲特壁挂炉维修
- 大宇壁挂炉维修
- 默罗尼壁挂炉维修
- 爱客多壁挂炉维修
- 樱花壁挂炉维修
- 博玺壁挂炉维修
- 怡成壁挂炉维修
- 罗贝落壁挂炉维修
- 红日壁挂炉维修
- 捷硕壁挂炉维修
- 杉浦壁挂炉维修
- 威斯曼壁挂炉维修
- 中燃宝壁挂炉维修
- 奥斯塔壁挂炉维修
- 博力士壁挂炉维修
- 神州壁挂炉维修
- 澳莱斯顿壁挂炉维修
- 方太壁挂炉维修
- 威诺壁挂炉维修
- 约普壁挂炉维修
- 志高壁挂炉维修
- 帝高壁挂炉维修
- 四季沐歌壁挂炉维修
- 华博士壁挂炉维修
- 燃气灶维修
- 华帝燃气灶维修
- 老板燃气灶维修
- 帅康燃气灶维修
- 方太燃气灶维修
- 火王燃气灶维修
- 万和燃气灶维修
- 万家乐燃气灶维修
- 美的燃气灶维修
- 海尔燃气灶维修
- 林内燃气灶维修
- 德意燃气灶维修
- 西门子燃气灶维修
- TCL燃气灶维修
- 樱花燃气灶维修
- 能率燃气灶维修
- 统帅燃气灶维修
- 康宝燃气灶维修
- 樱雪燃气灶维修
- 苏泊尔燃气灶维修
- 迅达燃气灶维修
- 欧派燃气灶维修
- 卡萨帝燃气灶维修
- 名气燃气灶维修
- 博世燃气灶维修
- 前锋燃气灶维修
- 格兰仕燃气灶维修
- 创维燃气灶维修
- 奥克斯燃气灶维修
- 巧太太燃气灶维修
- 好太太燃气灶维修
- 奥力燃气灶维修
- 百得燃气灶维修
- 森太燃气灶维修
- 亿田燃气灶维修
- 长虹燃气灶维修
- 伊莱克斯燃气灶维修
- 半球燃气灶维修
- 红日燃气灶维修
- 港华紫荆燃气灶维修
- 四季沐歌燃气灶维修
- 康佳燃气灶维修
- 超人燃气灶维修
- 华凌燃气灶维修
- 万喜燃气灶维修
- 云米燃气灶维修
- 欧琳燃气灶维修
- 澳柯玛燃气灶维修
- 格瑞泰燃气灶维修
- 海信燃气灶维修
- 松下燃气灶维修
- 九阳燃气灶维修
- 村田燃气灶维修
- 阿诗丹顿燃气灶维修
- 创尔特燃气灶维修
- 欧意燃气灶维修
- 华生燃气灶维修
- 厨之宝燃气灶维修
- 妃仕顿燃气灶维修
- 优盟燃气灶维修
- 新飞燃气灶维修
- 荣事达燃气灶维修
- 老模范燃气灶维修
- 光芒燃气灶维修
- 燕山燃气灶维修
- 顾家燃气灶维修
- 百樱燃气灶维修
- 欧尼尔燃气灶维修
- 法帝驰燃气灶维修
- 惠而浦燃气灶维修
- 银田燃气灶维修
- 金钻皇冠燃气灶维修
- 多田燃气灶维修
- 邦太燃气灶维修
- 富士帝燃气灶维修
- 奥帅燃气灶维修
- 百吉燃气灶维修
- 三菱中央空调24小时服务电话
- 红霸燃气灶维修
- 先科燃气灶维修
- 格亿燃气灶维修
- 内芙燃气灶维修
- 澳士顿燃气灶维修
- 优普燃气灶维修
- 普田燃气灶维修
- 申花燃气灶维修
- 普西欧燃气灶维修
- 莱意燃气灶维修
- 奇田燃气灶维修
- 法罗力燃气灶维修
- 莱普帝斯燃气灶维修
- 弗兰卡燃气灶维修
- 小霸王燃气灶维修
- 诚帝燃气灶维修
- 龙和燃气灶维修
- 日野燃气灶维修
- 韩派燃气灶维修
- 华人燃气灶维修
- 睿尚燃气灶维修
- 浙派燃气灶维修
- 家家乐燃气灶维修
- 海恩燃气灶维修
- 布派燃气灶维修
- 家邦燃气灶维修
- 欧帝燃气灶维修
- 格林德燃气灶维修
- 立客燃气灶维修
- 吉美斯顿燃气灶维修
- 米家燃气灶维修
- 奔厨燃气灶维修
- 长城燃气灶维修
- 帅邦燃气灶维修
- 神州燃气灶维修
- 奥铂特燃气灶维修
- 嘉米燃气灶维修
- 鸿讯燃气灶维修
- 莱普燃气灶维修
- 厨师傅燃气灶维修
- 巧家乐燃气灶维修
- 索菲亚燃气灶维修
- 万利达燃气灶维修
- 乐铃燃气灶维修
- 小鸭燃气灶维修
- 奥荣燃气灶维修
- 辉煌燃气灶维修
- 耐惠燃气灶维修
- 廣意燃气灶维修
- 奥田燃气灶维修
- 千禧厨宝燃气灶维修
- 创烨燃气灶维修
- 鹰奇燃气灶维修
- 康星燃气灶维修
- 韩宝燃气灶维修
- 爱贝尔燃气灶维修
- 优好燃气灶维修
- 东洋燃气灶维修
- 马可波罗燃气灶维修
- 斯梵莱燃气灶维修
- 班力燃气灶维修
- 鼎润燃气灶维修
- 华尔顿燃气灶维修
- 北菱燃气灶维修
- 比德斯燃气灶维修
- 硕田燃气灶维修
- 帅太燃气灶维修
- 万田燃气灶维修
- 方帅燃气灶维修
- 华动燃气灶维修
- 华太燃气灶维修
- 九喜燃气灶维修
- 徳兆燃气灶维修
- 奥林格燃气灶维修
- 创盛伊族燃气灶维修
- 都太燃气灶维修
- 黑狗燃气灶维修
- 櫻和燃气灶维修
- 米芙燃气灶维修
- 慧聪燃气灶维修
- 玛尼欧燃气灶维修
- 康芝燃气灶维修
- 旺太燃气灶维修
- 金林普燃气灶维修
- 家乐华燃气灶维修
- 奥尔宝燃气灶维修
- 安莱尔燃气灶维修
- 比方燃气灶维修
- 高乐帅燃气灶维修
- 华亿燃气灶维修
- 哥普顿燃气灶维修
- 德安洛燃气灶维修
- 意米特燃气灶维修
- 圣诺威燃气灶维修
- 方讯燃气灶维修
- 普洁厨宝燃气灶维修
- 富格燃气灶维修
- 富仕燃气灶维修
- 慧百燃气灶维修
- 福莱尔燃气灶维修
- 太太乐燃气灶维修
- 美菱燃气灶维修
- 欧萨帝燃气灶维修
- 尊威燃气灶维修
- 西屋电气燃气灶维修
- 雅乐思燃气灶维修
- 霸帝电燃气灶维修
- 速热奇燃气灶维修
- 烹乐燃气灶维修
- 欧恒燃气灶维修
- 百野燃气灶维修
- 佐奇燃气灶维修
- 圣托燃气灶维修
- 法迪燃气灶维修
- 派德燃气灶维修
- 才子燃气灶维修
- 荣星燃气灶维修
- 万洲燃气灶维修
- 布兰森燃气灶维修
- 亿诺燃气灶维修
- 莱梅德燃气灶维修
- 艾美特燃气灶维修
- 科恩燃气灶维修
- 豪安燃气灶维修
- 布克燃气灶维修
- 贝朗燃气灶维修
- 美乐燃气灶维修
- 贵度燃气灶维修
- 电视机维修
- 创维电视机维修
- 康佳电视机维修
- 三星电视机维修
- TCL电视机维修
- 索尼电视机维修
- 夏普电视机维修
- 长虹电视机维修
- 海信电视机维修
- 飞利浦电视机维修
- 酷开电视机维修
- pptv电视机维修
- 松下电视机维修
- 乐视电视机维修
- 海尔电视机维修
- 小米电视机维修
- LG电视机维修
- 三洋电视机维修
- 厦华电视机维修
- 熊猫电视机维修
- 液晶电视机维修
- 东芝电视机维修
- 日立电视机维修
- AOC电视机维修
- 集成灶维修
- 林内集成灶维修
- 万和集成灶维修
- 华帝集成灶维修
- 万家乐集成灶维修
- 美的集成灶维修
- 海尔集成灶维修
- 美大集成灶维修
- 火星人集成灶维修
- TCL集成灶维修
- 帅丰集成灶维修
- 森歌集成灶维修
- 蓝炬星集成灶维修
- 方太集成灶维修
- 亿田集成灶维修
- 德意集成灶维修
- 长虹集成灶维修
- 康佳集成灶维修
- 志高集成灶维修
- 美多集成灶维修
- 普田集成灶维修
- 科大集成灶维修
- 板川集成灶维修
- 金帝集成灶维修
- 荣事达集成灶维修
- 火王集成灶维修
- 爱妻集成灶维修
- 创维集成灶维修
- 德普集成灶维修
- 力巨人集成灶维修
- 森田集成灶维修
- 品格集成灶维修
- 欧意集成灶维修
- 奥田集成灶维修
- 风田集成灶维修
- 北斗星集成灶维修
- 优格集成灶维修
- 厨壹堂集成灶维修
- 加加集成灶维修
- 博净集成灶维修
- 奥克斯集成灶维修
- 培恩集成灶维修
- 欧尼尔集成灶维修
- 凯度集成灶维修
- 火星一号集成灶维修
- 先科集成灶维修
- 火巨人集成灶维修
- 杰森集成灶维修
- 潮邦集成灶维修
- 绍康集成灶维修
- 奥普集成灶维修
- 时哥集成灶维修
- 华凌集成灶维修
- 偌一集成灶维修
- 欧诚集成灶维修
- 美菱集成灶维修
- 帅康集成灶维修
- 威士伯集成灶维修
- 普森集成灶维修
- 苏名集成灶维修
- 雷神集成灶维修
-
烹乐(penle)集成灶维修电话 兰州城关区马桶维修电话 吉安小米空调维修电话 鹰潭蓝炬星集成灶维修电话 淄博万宝消毒柜维修电话 迪威乐指纹锁维修电话 西安帅康壁挂炉维修电话 烟台日立洗衣机维修电话 镇江巧太太抽油烟机维修电话 沧州万和空气能维修电话 深圳万家乐抽油烟机维修电话 无锡顶邦冰柜维修电话 梅州新科空调维修电话 潮州富贵红冰柜维修电话 鸿讯煤气灶维修电话 娄底阿里斯顿壁挂炉维修电话 广州德恩特热水器维修电话 保定奥克斯抽油烟机维修电话 广州林内热水器维修电话 淮南长虹燃气灶维修电话
© 附近上门维修 版权所有
免责声明:本站部分文字及图片来自于网络转载,对网站内容、文字的真实性、完整性、及时性本网站不作任何保证或承诺,不承担任何保证责任,请读者仅作参考。


